This section provides a basic understanding of the functions the Subscriber channel performs in the WorkOrder driver.
First, Placement and Create rules are configured so all new work orders that contain the required attributes are sent to the Subscriber channel. The following attributes must be present for a work order to pass the Create rule and go to the Subscriber channel:
DirXML-nwoContent
DirXML-nwoStatus
DirXML-DoItNow Flag
DirXML-SendToPublisher Flag
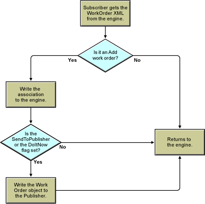
Figure 3-1 shows what happens when the Subscriber channel receives a work order.
Figure 3-1 Subscriber Channel Configuration
The Subscriber channel performs the following actions:
Creates an association for each WorkOrder object it receives.
Checks if the DoItNow and SendToPublisher flags are set to True. If these attributes are set to True, the Subscriber channel builds a work order and sends it immediately to the Publisher channel.
If the DoItNow and SendToPublisher flags are not set to True, the Subscriber channel waits until the next event.