5.4 Fazendo upgrade do primeiro servidor principal

5.4.1 Se o primeiro servidor principal for um servidor da aplicação

  1. Consulte a seção Pré-requisitos antes de fazer upgrade do servidor.

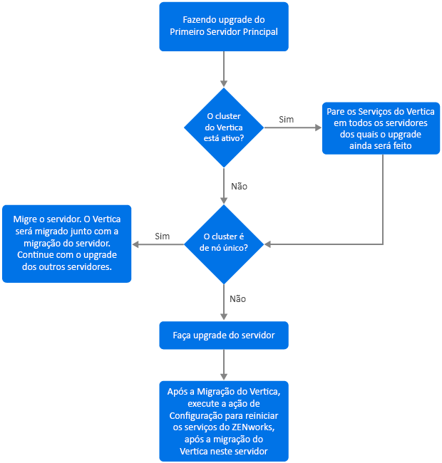
  2. Se o primeiro Servidor Principal for um servidor da Aplicação com a função Vertica habilitada:

    • Se o servidor for o único no qual o Vertica está habilitado, migre o servidor da Aplicação. Para obter mais informações, consulte Migração da aplicação. O servidor da Aplicação e o banco de dados Vertica são migrados. Continue com a Etapa 4.

    • Se o servidor da Aplicação for um dos servidores no cluster do Vertica, migre esse servidor. Para obter mais informações, consulte Migração da aplicação. Após a migração, continue com a Etapa 3.

  3. Após o upgrade, a zona será executada com recursos limitados até que seja feito o upgrade de todos os servidores nos quais o Vertica está habilitado. Após o upgrade de todos os servidores nos quais o Vertica está habilitado, execute a ação de Configuração microfocus-zenworks-configure -c Start para reiniciar os serviços do ZENworks no primeiro Servidor Principal do qual você fez upgrade.

  4. Agora você pode continuar fazendo upgrade dos outros servidores na zona.

5.4.2 Se o primeiro servidor principal não for um servidor da aplicação

  1. Consulte a seção Pré-requisitos antes de fazer upgrade do servidor.

  2. Se o primeiro Servidor Principal for um servidor Windows ou Linux que tenha o servidor PostgreSQL incorporado, faça upgrade do servidor e continue com a Etapa 3. Para obter mais informações sobre como fazer upgrade do servidor, consulte Fazendo upgrade dos servidores principais Linux e Windows para o ZENworks 2020 Update 2.

  3. Agora você pode continuar fazendo upgrade dos outros servidores na zona nos quais o Vertica está habilitado.

  4. Após o upgrade, a zona será executada com recursos limitados até que seja feito o upgrade de todos os servidores nos quais o Vertica está habilitado. Após o upgrade de todos os servidores nos quais o Vertica está habilitado, execute a ação de Configuração microfocus-zenworks-configure -c Start para reiniciar os serviços do ZENworks no primeiro Servidor Principal do qual você fez upgrade.