5.5 Fazendo upgrade dos outros servidores na zona (aplicação)

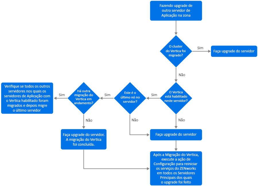
  1. Se todos os servidores que faziam parte do cluster do Vertica já foram migrados, migre os servidores restantes da Aplicação e continue com a Etapa 5. Para obter mais informações sobre como migrar o servidor, consulte Migração da aplicação. Se todos os servidores que fazem parte do cluster Vertica ainda não foram migrados, continue com a Etapa 2.

  2. Se o servidor da Aplicação que será migrado não tiver a função Vertica habilitada, migre o servidor e continue com a Etapa 4. Para obter mais informações sobre como migrar o servidor, consulte Migração da aplicação. Se o servidor da Aplicação tiver a função Vertica habilitada, continue com a Etapa 3.

  3. Se o servidor da Aplicação que será migrado fizer parte do cluster do Vertica:

    • Este servidor é o último nó do cluster: Você precisa aguardar o término da migração dos outros servidores no cluster. Se a migração da Aplicação nesses servidores estiver em andamento, aguarde a conclusão do processo antes de migrar o último nó. Após a migração bem-sucedida dos outros servidores nos quais o Vertica está habilitado, migre o último nó e continue com a Etapa 4. Para obter mais informações sobre como migrar o servidor, consulte Migração da aplicação.

    • Este servidor não é o último nó: Migre o servidor e continue com a Etapa 4. Para obter mais informações sobre como migrar o servidor, consulte Migração da aplicação.

  4. Após o upgrade do último nó no cluster do Vertica, execute a ação de Configuração microfocus-zenworks-configure-c Start para reiniciar os serviços do ZENworks em todos os Servidores Principais dos quais foi feito o upgrade até o momento.

  5. Continue com o upgrade dos servidores restantes na zona, se houver.