The Inventory scanner has been enhanced with the following features that enables you to control the scanning process more effectively and efficiently for inventoried workstations having ZENworks 6.5 or ZENworks 6.5 SP1/SP2 Workstation Inventory:
This section provides information on the following topics:
ZENworks software dictionary contains a list of software identifiers and rules. Each software identifier identifies a particular product installed on an inventoried workstation. The rules control the scope of the scanning process.
The ZENworks software dictionary is automatically installed on an Inventory Server and inventoried workstations when you install the Workstation Inventory software. After you configure the required policies and start the Inventory service, the Inventory scanner reports the software information on the basis of the software dictionary.
There are two types of software dictionary: General dictionary and Private dictionary.
General Dictionary: The General dictionary is the part of the software dictionary that contains predefined software identifiers. On the basis of this dictionary, the Inventory scanner reports whether a particular product is installed on an inventoried workstation.
Private Dictionary: The private dictionary is the part of the software dictionary that contains user-defined software identifiers and rules that enable you to define the scope of Inventory scan and customize the software information. You can configure the rules. For more information on how to configure the rules,Configuring the ZENworks 6.5 SP1 or Later Software Dictionary Rules.
IMPORTANT: The rules that you define in the private dictionary override the predefined rules in the general dictionary.
A software dictionary rule represents a set of conditions that control the scope of scanning process.
An entry that identifies a software product is called as Software identifier. Each software identifier has a set of file matching attributes and corresponding software information attributes. During the Inventory scan, the scanner reads the attributes from the file headers, and if these attributes match the attributes configured in the dictionary, the information in the corresponding software information attributes is stored in the Inventory database.
A software product might be identified through more than one software identifier in the dictionary. In such a scenario, the inventory scanner arbitrarily selects the software information from one of these software identifiers. A Key Identifier identifies the software identifier from which the inventory scanner should select the software information. The key identifier is useful when the different software identifiers have marginal differences between the values of the attributes (such as Description) and you want the inventory scanner to select the information from a specific software identifier.
An Unidentified software has the following characteristics.
An inherited rule is an entry in the software dictionary which is obtained from another Inventory server through the dictionary distribution. You cannot edit or delete these rules. These rules are displayed in dark gray color if you are accessing the software dictionary of ZENworks 6.5 SP1 or later Inventory server.
The default software identifier in the General dictionary cannot be modified. But if you want to modify a default software identifier, you must create a new software identifier that overrides the default identifier. The inventory scanner will ignore the default the default identifier in favor of the overridden entry.
To create a software identifier that overrides a default identifier, you must specify same values for all the matching attributes defined in the default identifier and provide new values for the software information attributes.
The software dictionary rules follow a precedence order. Few guidelines are applicable to all the software dictionary rules and few guidelines are applicable to certain categories of software dictionary rules. For more information, review the following sections:
The following guidelines are applicable to all the software dictionary rules that you configure:
If an entry in the "Report Multiple Versions of the Software" rule conflicts with an entry in the "Report Software with Maximum Version", then the entry in "Report software with Maximum version" overrides the entry in the "Report Multiple Versions of the Software" rule.
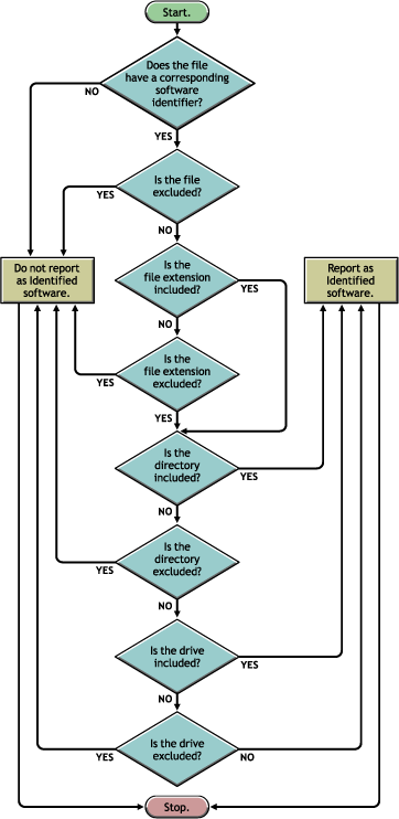
The software dictionary rules in the Software Scanning category control the scope of scanning for the files on the local file systems.
The Software Scanning category included the following software dictionary rules:
If you do not configure any of the above mentioned rules, the Inventory scanner scans for all files on the hard disk of the inventoried workstations. If the files have matching entries in the software dictionary, the files are reported as identified software. If the files do not have matching entries, then they are reported as unidentified software.
If you configure the above mentioned rules, following is the precedence of rules in the descending order:
The following flowchart illustrates the precedence of these rules.
The software dictionary rules in the Disk Usage Scanning category determine whether a file should be considered for disk usage scan.
The Disk Usage Scanning category included the following software dictionary rules:
For a file to be considered for the disk usage scan, its file extension must be listed in the Disk Usage Scanning - Include Local File Extensions rule and it should be excluded from inventory scan in the other Disk Usage Scanning rules.
Following is the precedence of rules in the descending order:
The following flowchart illustrates the precedence of these rules.
The ZENworks software dictionary rules follow a precedence order. Few guidelines are applicable to all the software dictionary rules and few guidelines are applicable to certain categories of software dictionary rules. For more information, review the following sections:
The following guidelines are applicable to all the software dictionary rules that you configure:
By default, the scanner reports only the highest version of the software installed. If a rule in "Report All Software Versions" conflicts with a rule in "Report Only Maximum Software Version", then the rule in "Report Only Maximum Software Version" overrides the rule of Report All Software Versions.
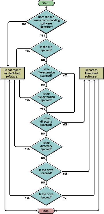
The software dictionary rules in the Software Scanning category control the scope of scanning for the files on the local file systems.
The Software Scanning category includes the following software dictionary rules:
If you do not configure any of the above mentioned rules, the Inventory scanner scans for all files on the hard disk of the inventoried workstations. If the files have matching software identifier in the software dictionary, the files are reported as identified software.Otherwise, they are reported as unidentified software.
If you configure the above mentioned rules, following is the precedence of rules in the descending order:
The following flowcharts illustrate the precedence of these rules.
The software dictionary rules in the Disk Usage Scanning category determine whether a file should be considered for disk usage scan.
The Disk Usage Scanning category includes the following software dictionary rules:
For a file to be considered for the disk usage scan, its file extension must be listed in the Report Disk Space Used by File Extensions rule and it should not be excluded from inventory scan in the other Disk Usage Scanning rules.
Following is the precedence of rules in the descending order:
The following flowchart illustrates the precedence of these rules.
Before configuring the software dictionary rules, you must be aware of the following software dictionary pattern types that are supported in ZENworks 6.5:
Regular Expression refers to the POSIX regular expressions. For more information on regexp (regular expressions), see The Open Group Base Specifications Issue 6 Web site.
Examples of Regular Expression usage:
NOTE: To use meta characters such as [, \, ^, $, ., |, ?, ( , ), *, and + as characters, you must prefix them with a backslash (\). For example, to specify c:\windows as a regular expression, specify it as c:\\windows.
Expandable Expression contains displayable characters and the asterisk (*) wildcard character.
"*" matches to zero or more displayable characters.
Examples of Expandable Expression usage:
On NetWare: A System expandable expression contains displayable characters or references to environmental variables.
Example of an environmental variable: $sysdir
On Windows: A System expandable expression contains displayable characters, references to environmental variables, or the asterisk (*) wildcard character.
"*" matches to zero or more displayable characters.
Example of an environmental variable: %temp%
IMPORTANT: A System expandable expression can contain a combination displayable characters, references to environmental variables, or the asterisk (*) wildcard character but if it contains an environmental variable, you must specify it at the beginning of the expression. For example, %temp%/*
Examples of System Expandable Expression usage:
In ConsoleOne, right-click the Inventory Service object (Inventory Service_server_name), then click Properties.
In the Dictionary Settings page, the Dictionary Path displays the complete path of the software dictionary files on the Inventory server. You can also use this page to access the dictionary for viewing and updating user defined entries. For more information, see Software Dictionary.
In the Software Dictionary page, you can configure the following rules:
IMPORTANT: Before configuring the above listed software dictionary rules, you must be aware of the usage of these rules. For more information, Precedence between Report Software with Maximum Version and Report Multiple Versions of the Software.
In the Includes-Excludes page, you can configure the following rules to control the scope of scanning the files in the specified location.:
IMPORTANT: Before configuring the above listed software dictionary rules, you must be aware of the usage of these rules. For more information, Precedence of Software Dictionary Rules Grouped in the Software Scanning Category.
In the Disk Usage Scanning page, you can configure the following disk usage information to be included and excluded during the Inventory scan:
IMPORTANT: Before configuring the above listed software dictionary rules, you must be aware of the usage of these rules. For more information, Precedence of Software Dictionary Rules Grouped in the Disk Usage Scanning Category.
In the Software Aliases page, you can configure aliases for vendor names and software names. You can use this page to edit the Add-Remove software table that improves the ability of the Inventory scanner in associating the software identified through the Add Remove Programs dialog box with the corresponding software identified through the dictionary. This association is required because of the following reasons:
For more information on configuring the settings of the Software Aliases page, review the following sections:
Click Apply, then click Close.
The "Access Software Dictionary" rule allows you to view the software dictionary entries. You can also use this table to add, modify, and delete the entries in the software dictionary. A software product can be identified by more than one software identifier. The Key Identifier option in the Access Software Dictionary table allows you to determine the key identifier whose information must be reported by the scanner.
To configure the rule:
Click Edit Table.
In the Configure Software Dictionary table, click Insert to add a new row.
Specify values for the following identifiers.
Filename, File Date (yyyy-dd-mm), File Timestamp (hours:minutes:seconds), Minimum File Size (bytes), Maximum File Size (bytes), Product Name, Product Support Pack Version, Product Version, Internal Version, Description, Vendor, Platform, and Category.
The following identifiers are called as matching attributes: Filename, File Date, File Time, File Min Size, File Max Size, and Internal Version. From the list of matching attributes, you must configure the "File Name" attribute; others are optional. The values of these matching attributes are compared with the values scanned by the Inventory scanner from the file headers on the inventoried workstations. If the values match, then these attributes and the corresponding software information attributes (Product Name, Product Support Pack Version, Product Version, Description, Vendor, Platform, and Category) are stored in the Inventory database.
NOTE: When you add an entry in the table, a unique ID called as Dictionary Identifier is automatically assigned to this entry. You cannot change this ID.
For example, configure the following settings in the Configure Software Dictionary table:
If the Inventory scanner finds a file with the following values during the scan: "File Name= MSACCESS.EXE; File Date= 1998-30-01; File Timestamp= 05:30; File Size= 400000; Internal Version= 7.0," then the following information is stored in the Inventory database:
IMPORTANT: When you add a new entry to the table, ensure that the value of one of its matching attribute is unique.
(Optional) Select the Key Identifier check box for this entry.
A key identifier helps you to identify a software product. Each key identifier has a set of file matching attributes and corresponding software information attributes. During the Inventory scan, the scanner reads the attributes from the file headers, and if these attributes match the attributes configured in the dictionary, the information in the corresponding software information attributes is stored in the Inventory database.
For example, the Configure Dictionary table has the following entries for MS Word:
If the key identifier has not been defined, the software information for MS Word might be selected from anyone of the above entries.
To ensure that the information from the identifier corresponding to "Winword.exe" is selected, you must select the key identifier check box for "Winword.exe." If you select "Winword.exe" as the key identifier in the Configure Software Dictionary table, the Inventory scanner will store the information related to winword.exe into the Inventory database.
Click OK.
IMPORTANT: You can automatically add entries to this table from the Configure Scanned Unidentified Software table located in the Add Unidentified Software to Dictionary rule.
In the Configure Software Dictionary table, you can also perform the following tasks:
In the Configure Software Dictionary table, select the software entry that you want to exclude during the next scan, and click the Exclude Software button.
The "Report Software with Maximum Version" rule allows you to configure the software, whose highest version must be reported by the Inventory scanner.
To configure the rule:
Click Edit Table.
In the table, click Insert to add a new row.
In the Name Pattern drop-down list, select Expandable Expression or Regular Expression.
Specify a software name pattern.
(Optional) In the Vendor Pattern drop-down list, select Expandable Expression or Regular Expression.
(Optional) Specify a vendor name pattern.
Click OK.
For example, if you want the Inventory scanner to report only the highest version of the Adobe Acrobat Reader installed on the inventoried workstation, configure the following settings in the table:
If the inventoried workstation has Adobe Acrobat Reader versions 4.0 and 5.0 installed, the Inventory scanner reports Adobe Acrobat Reader 5.0.
NOTE: By default, the scanner reports only the highest version of the software.
The "Report Multiple Versions of the Software" rule allows you to configure the software for which the Inventory scanner must report all versions of the software installed on the inventoried workstation.
To configure the rule:
Click Edit Table.
In the table, click Insert to add a new row.
In the Name Pattern drop-down list, select Expandable Expression or Regular Expression.
Specify a software name pattern.
In the Vendor Pattern drop-down list, select Expandable Expression or Regular Expression.
Specify a vendor name pattern.
Click OK.
For example, if you want the Inventory scanner to report all versions of the Adobe Acrobat Reader installed on the inventoried workstation, configure the following settings in the table:
If the inventoried workstation has Acrobat Reader 6.0 and Acrobat Reader 5.0 installed, the Inventory scanner will report Acrobat Reader 6.0 and Acrobat Reader 5.0.
The software dictionary might not identify all the software products installed in you network. The software that are not listed in the dictionary are called Unidentified software.
Click Edit table. The Configure Scanned Unidentified Software table lists the unidentified software that is stored in the Inventory database.
If you want the unidentified software to be identified in subsequent scans, select the software entry in the table and click the Software Dictionary button. The entry is automatically added to Configure Software Dictionary table located in the Software Dictionary rule.
In the Configure Scanned Unidentified Software table, you can also sort the entries, and also apply filters to the entries of the table.
Allows you to configure the file extensions of the files, that should included in the list of "Unidentified" software. You can view the list of unidentified software in the Add Unidentified Software to Dictionary rule.
To configure the rule:
Click Edit Table.
In the Configure Software to be Reported as Unidentified table, click Insert to add a new row.
In the Pattern Type drop-down list, select Expandable Expression or Regular Expression.
Specify a file extension pattern.
Click OK.
For example, if you want the Inventory scanner to report all files with extension ".exe" that do not have an entry in the dictionary as "Unidentified", configure the following settings in the table:
The "Include Local File Extensions" rule allows you to configure the files with specified extensions that should be scanned for at the inventoried workstations. This rule acts as a filter on the list of software identifiers. A file that is listed as a software identifier and whose extension is included in this table will be reported.
To configure a file extension to be included in the scan:
Click Edit Table.
In the File Extension Include table, click Insert to add a new row.
In the Pattern Type drop-down list, select Expandable Expression or Regular Expression.
Specify a file extension pattern.
Click OK.
For example, if you want the Inventory scanner to scan for files with extension ".exe", configure the following settings in the Configure File Extension Includes table:
The Inventory scanner scans and stores only the files with extension "exe" in the Inventory database.
NOTE: You must exclude all other file extensions present on the machine for this rule to be effective by configuring the Exclude Local File Extensions rule.
The "Exclude Local File Extensions" rule allows you to configure the file with specified extensions that should not be scanned for at the inventoried workstations.
To configure a file extension to be excluded from the scan:
Click Edit Table.
In the Configure File Extension Exclude table, click Insert to add a new row.
In the Pattern Type drop-down list, select Expandable Expression or Regular Expression.
Specify a file extension pattern.
Click OK.
For example, if you do not want the Inventory scanner to scan for files with extension ".exe", configure the following settings in the Configure File Extension Excludes table:
The Inventory scanner will not scan for the files with extension ".exe".
IMPORTANT: Since the default behavior of the scanner is to include all file extensions, you need not configure the Include Local File Extensions rule for the remaining file extensions on the inventoried workstation.
The "Include Local Directories" rule allows you to configure the directories that should be scanned for files at the inventoried workstations.
To configure a directory to be included in the scan:
Click Edit Table.
In the Configure Scan - Include Directories table, click Insert to add a new row.
In the Platform drop-down list, select NetWare, Windows, or Any.
In the Pattern Type drop-down list, select System Expandable Expression or Regular Expression.
IMPORTANT: If you select Regular expression as the pattern type, then the corresponding value in the Platform column is automatically changed to "Any." If you select System expandable expression, you cannot select "Any" as the platform.
Specify a directory name pattern.
Click OK.
For example, if you want the Inventory scanner to scan for files in the c:\programfiles directory on all the Windows inventoried workstations, configure the following settings in the Configure Scan - Include Directories table:
The Inventory scanner scans only the files in c:\programfiles for software information.
NOTE: You must exclude all other directories present on the machine for this rule to be effective by configuring the Include Local Directories rule.
The "Exclude Local Directories" rule allows you to configure the directories that should not be scanned for files at the inventoried workstations.
To configure a directory to be excluded during the scan:
Click Edit Table.
In the Configure Scan - Exclude Directories table, click Insert to add a new row.
In the Platform drop-down list, select NetWare, Windows, or Any.
In the Pattern Type drop-down list, select System Expandable Expression or Regular Expression.
IMPORTANT: If you select Regular expression as the pattern type, then the corresponding value in the Platform column is automatically changed to "Any."
If you select System expandable expression, you cannot select "Any" as the platform.
Specify a directory name pattern.
Click OK.
For example, if you want the Inventory scanner not to scan the files in the c:\programfiles directory on all the Windows inventoried workstations, configure the following settings in the Configure Scan - Exclude Directories table:
The Inventory scanner will not scan for the files in C:\ProgramFiles.
IMPORTANT: SSince the default behavior of the scanner is to include all directories, you need not configure the Include Local Directories rule for the remaining directories on the inventoried workstation.
The "Include Local Drives" rule allows you to configure the drives or volumes that should be scanned for files at the inventoried workstations.
To configure a drive to be included in the scan:
Click Edit Table.
In the Configure Include Drive table, click Insert to add a new row.
In the Platform drop-down list, select NetWare, Windows, or Any.
In the Pattern Type drop-down list, select System Expandable Expression or Regular Expression.
IMPORTANT: If you select Regular expression as the pattern type, then the corresponding value in the Platform column is automatically changed to "Any." If you select System expandable expression, you cannot select "Any" as the platform.
Specify a drive name pattern.
Click OK.
For example, if you want the Inventory scanner to scan for files in the "C" drive on all the Windows inventoried workstations, configure the following settings in the Configure Include Drives table:
The Inventory scanner scans only the files in the C drive for the software information.
NOTE: You must exclude all other drives present on the machine for this rule to be effective by configuring the Exclude Local Drives rule.
The "Exclude Local Drives" rule allows you to configure the drives that should not be scanned for files at the inventoried workstations.
To configure a drive to be excluded during the scan:
Click Edit Table.
In the Configure Scan - Exclude Drives table, click Insert to add a new row.
In the Platform drop-down list, select NetWare, Windows or Any.
In the Pattern Type drop-down list, select System Expandable Expression or Regular Expression.
IMPORTANT: If you select Regular expression as the pattern type, then the corresponding value in the Platform column is automatically changed to "Any." If you select System expandable expression, you cannot select "Any" as the platform.
Specify a drive name pattern.
Click OK.
For example, if you want the Inventory scanner not to scan the files in "C" drive on all the Windows inventoried workstations, configure the following settings in the Configure Scan - Exclude Drives table:
The Inventory scanner will not scan the files in the C drive.
IMPORTANT: Since the default behavior of the scanner is to include all drives, you need not configure the Include Local Drives rule for the remaining drives on the inventoried workstation.
The "Exclude Local Software" rule allows you to configure the software that should not be reported by the Inventory scanner.
To configure a software not to be reported:
Click Edit Table.
In the Configure Exclude Software table, click Insert to add a new row.
In the Pattern Type drop-down list, select Expandable Expression or Regular Expression.
Specify a software name pattern.
Click OK.
For example, if you want the Inventory scanner not to report any software whose name begin with "Adobe", configure the following settings in the Configure Exclude Software table:
The Inventory scanner will not report the software with name beginning with "Adobe".
You can also add the entries to table in the following ways:
The Exclude Scanned Software table lists the software that is stored in the Inventory database. If you want a software product to be excluded from subsequent scans, select the software entry in the table and click Exclude Software. The entry is added to the Configure Exclude Software table located in the Exclude Local Software rule.
In the Scanned Software in Database list, you can sort the entire and also, apply filters to the entries.
The "Exclude Local Files" rule allows you to configure the files that should be excluded during the Inventory scan. These files will be skipped by the Inventory scanner.
To configure the software:
Click Edit Table.
In the Exclude Local Files table, click Insert to add a new row.
In the Platform drop-down list, select NetWare, Windows or Any.
In the Pattern Type drop-down list, select System Expandable Expression or Regular Expression.
IMPORTANT: If you select Regular expression as the pattern type, then the corresponding value in the Platform column is automatically changed to "Any." If you select System expandable expression, you cannot select "Any" as the platform.
Specify a filename pattern.
Click OK.
For example, if you do not want the Inventory scanner to report files with extension, ".com" from Windows inventoried workstations, configure the following settings in the Exclude Local Files table:
The "Include Local File Extensions" rule allows you to configure the files with specified extensions whose disk usage should be scanned for at the inventoried workstations.
Click Edit Table.
In the Configure Usage - File Extensions table, click Insert to add a new row.
In the Pattern Type drop-down list, select Expandable Expression or Regular Expression.
Specify a file extension pattern.
Click OK.
For example, if you want the Inventory scanner to scan for disk usage of all files with extension ".mp3", configure the following settings in the Configure Usage - File Extensions table:
The Inventory scanner considers only the files with extension ".mp3" for disk usage scanning.
The "Exclude Local Files" rule allows you to configure a file whose disk usage should not be scanned for at the inventoried workstations.
Click Edit Table.
In the Configure Usage - Ignore Files table, click Insert to add a new row.
In the Platform drop-down list, select NetWare, Windows or Any.
In the Pattern Type drop-down list, select System Expandable Expression or Regular Expression.
IMPORTANT: If you select Regular expression as the pattern type, then the corresponding value in the Platform column is automatically changed to "Any." If you select System expandable expression, you cannot select "Any" as the platform.
Specify a filename pattern.
Click OK.
For example, if you want the Inventory scanner not to scan for the disk usage of all executables whose name start with "gwe", configure the following settings in the Configure Usage - Ignore Files table:
The Inventory scanner will not consider the files of "gwe*.exe" pattern for disk usage scanning.
IMPORTANT: Since the behavior of the Include Local Files rule is the default behavior in software dictionary, you need not configure the Disk Usage Scanning - Include Local File Extensions rule for the remaining files on the machine.
The "Include Local Directories" rule allows you to configure the directories on the inventoried workstations to be included in the disk usage scanning.
Click Edit Table.
In the Configure Usage - Include Directories table, click Insert to add a new row.
In the Platform drop-down list, select NetWare, Windows or Any.
In the Pattern Type drop-down list, select System Expandable Expression or Regular Expression.
IMPORTANT: If you select Regular expression as the pattern type, then the corresponding value in the Platform column is automatically changed to "Any." If you select System expandable expression, you cannot select "Any" as the platform.
Specify a directory name pattern.
Click OK.
For example, if you want the Inventory scanner to include the c:\programfiles directory on all the Windows inventoried workstations in disk usage scanning, configure the following settings in the Configure Usage - Include Directories table:
The Inventory scanner considers only the files in the c:\programfiles for disk usage scanning.
NOTE: You must exclude all other directories present on the inventoried workstation for this rule to be effective by configuring the Disk Usage Scanning - Exclude Local Directories rule.
The "Exclude Local Directories" rule allows you to configure the directories on the inventoried workstations that should be excluded from disk usage scanning.
Click Edit Table.
In the Configure Usage - Exclude Directories table, click Insert to add a new row.
In the Platform drop-down list, select NetWare, Windows or Any.
In the Pattern Type drop-down list, select System Expandable Expression or Regular Expression
IMPORTANT: If you select Regular expression as the pattern type, then the corresponding value in the Platform column is automatically changed to "Any." If you select System expandable expression, you cannot select "Any" as the platform.
Specify a directory name pattern.
Click OK.
For example, if you want the Inventory scanner to exclude the c:\programfiles directory on all the Windows inventoried workstations from disk usage scanning, configure the following settings in the Configure Usage - Exclude Directories table:
The Inventory scanner will not scan for the disk usage of C:\ProgramFiles.
IMPORTANT: Since the default behavior of the scanner is to include all directories, you need not configure the Disk Usage Scanning - Include Local Directories rule for the remaining directories on the inventoried workstation.
The "Include Local Drives" rule allows you to configure the drives or volumes on the inventoried workstations to be considered for disk usage scanning.
Click Edit Table.
In the Configure Usage - Include Drive table, click Insert to add a new row.
In the Platform drop-down list, select NetWare, Windows or Any.
In the Pattern Type drop-down list, select System Expandable Expression or Regular Expression.
IMPORTANT: If you select Regular expression as the pattern type, then the corresponding value in the Platform column is automatically changed to "Any." If you select System expandable expression, you cannot select "Any" as the platform.
Specify a drive name pattern.
Click OK.
For example, if you want the Inventory scanner to scan for the disk usage of C drive on all the Windows inventoried workstations, configure the following settings in the Configure Usage - Include Drive table:
The Inventory scanner considers the files in C drive on the Windows inventoried workstations for disk usage scanning.
NOTE: You must exclude all other drives present on the inventoried workstation for this rule to be effective by configuring the Disk Usage Scanning - Exclude Local Drives rule.
The "Exclude Local Drives" rule allows you to configure the drives or volumes on the inventoried workstations that should be excluded from disk usage scanning.
Click Edit Table.
In the Configure Usage - Exclude Drives table, click Insert to add a new row.
In the Platform drop-down list, select NetWare, Windows or Any.
In the Pattern Type drop-down list, select System Expandable Expression or Regular Expression.
IMPORTANT: If you select Regular expression as the pattern type, then the corresponding value in the Platform column is automatically changed to "Any." If you select System expandable expression, you cannot select "Any" as the platform.
Specify a drive name pattern
Click OK.
For example, if you want the Inventory scanner not to scan for the disk usage of C: on all the Windows inventoried workstations, configure the following settings in the Configure Usage - Exclude Drives table:
The Inventory scanner will not consider the files in C drive on the Windows inventoried workstations for disk usage scanning.
IMPORTANT: Since the default behavior of the scanner is to include all drives and volumes, you need not configure the Disk Usage Scanning - Include Local Drives rule for the remaining drives or volumes of the inventoried workstation.
The "Aliases for Vendor Names" rule allows you to configure aliases for vendor names.
To configure an alias for a vendor name:
Click Edit Table.
In the Edit Vendor Name Aliases table, click Insert to add a new row.
In the Pattern Type drop-down list, select Expandable Expression or Regular Expression.
Specify a vendor name pattern.
Specify an alias.
Click OK.
For example, if you want the Inventory scanner to report all instances of the vendor name beginning with "Microsoft" as "Microsoft Corporation" in the Inventory database, configure the following settings in the Edit Vendor Name Aliases table:
If the Inventory scanner reports the following vendor names during the scan: Microsoft, Microsoft Inc., Microsoft Inc. Corporation; then all these names are reported as "Microsoft Corporation" in the Inventory database.
The "Aliases for Software Names" rule allows you to configure aliases for the software names.
To configure an alias for a software name:
Click Edit Table.
In the Edit Software Name Aliases table, click Insert to add a new row.
In the Pattern Type drop-down list, select Expandable Expression or Regular Expression.
Specify a software name pattern.
Specify an alias.
Click OK.
For example, if you want the Inventory scanner to report all instances of the product name, "WinZip" as "WinZip Application" in the Inventory database, configure the following settings in the Edit Software Name Aliases table:
If the Inventory scanner scans the following product names during the scan: WinZip, WinZip Executables, WinZip Applications; then the name of the software that exactly match "WinZip" is stored as "WinZip Application" in the Inventory database. The names of the remaining software are reported as scanned.
The "Edit Add-Remove Software" rule improves the ability of the scanner in associating the software identified through the Add Remove Programs dialog box with the corresponding software identified through the dictionary.
Click Edit Table. By default, the Edit Add-Remove Software table displays the following information that has been stored in the database:
You can specify the software name and the vendor name that matches with the corresponding value in the dictionary.
In ConsoleOne, right-click the Inventory Service object (Inventory Service_server_name), then click Properties.
In the Software Configuration page, you can configure the following settings to scan the software inventory information:
IMPORTANT: Before configuring any ZENworks software dictionary rules, you must be aware of how to use these rules. For detailed information, see Understanding the Usage and Precedence of ZENworks 6.5 SP1 or Later Software Dictionary Rules.

In the Filters page, you can control the scope of scanning for files.
IMPORTANT: Before configuring any ZENworks software dictionary rules, you must be aware of how to use these rules. For detailed information, see Understanding the Usage and Precedence of ZENworks 6.5 SP1 or Later Software Dictionary Rules

In the Aliases page, you can do the following:
Specify Aliases: Allows you to configure aliases for vendor and software names.
By default, the software information is categorized by vendor name in the Inventory ConsoleOne utilities. The software from the same vendor might sometimes have differing vendor names or product names. In this scenario, the Inventory ConsoleOne utilities display the software information under different sections.
However, you can merge the software information by specifying aliases. You customize these settings in the following software dictionary rules:
Reconcile Software: Allows you to merge the software identified through Add/Remove Programs or the MSI, and the software identified through the ZENworks software dictionary. For more information, see Reconcile Software.
IMPORTANT: Before configuring any ZENworks software dictionary rules, you must be aware of how to use these rules. For detailed information, see Understanding the Usage and Precedence of ZENworks 6.5 SP1 or Later Software Dictionary Rules.

Click Apply, then click Close.
Select the "Ignore Default File-Software Mapping Rules" check box if you do not want the Inventory scanner to use the default File-Software mapping rules that are configured in the ZENworks software dictionary for scanning software inventory information.
IMPORTANT: This option is not available for selection if the software dictionary is updated from another Inventory server.
The "Software Dictionary" option allows you to configure software identifiers in the ZENworks software dictionary.
By default, the ZENworks software dictionary contains predefined software identifiers. You can create new software identifiers in the ZENworks software dictionary by editing the predefined software identifiers or creating a new software identifier.
To configure rules in the ZENworks software dictionary:
Click Edit Table.
The Software Dictionary table is displayed.
The Software Dictionary table displays the data stored in the ZENworks software dictionary. It might contain entries that are:
Light gray in color: Indicates that these entries will not be considered in a scan because the table already contains entries that override these entries.
Dark gray in color: These are inherited rules. For more information about inherited rules, see What is an Inherited Rule?.
In the Software Dictionary table, you can perform the following operations:
Click OK.
In the Software Dictionary table, click Insert to add a new row.
Specify values for the following attributes:
Filename, File Last Modified Time (yyyy-dd-mm hours:minutes), Minimum File Size (bytes), Maximum File Size (bytes), Software Name, Support Pack, Software Version, Internal Version, Description, Vendor, Platform, and Category.
The following attributes are called "matching attributes": Filename, File Last Modified Time, Minimum File Size, Maximum File Size, and Internal Version. The values of these matching attributes are compared with the values scanned by the Inventory scanner from the file headers on the inventoried workstations. If the values are same, the values in the corresponding software information attributes (Software Name, Support Pack, Software Version, Description, Vendor, Platform, and Category) are stored in the Inventory database.
In the Software Dictionary table, you must specify values for the following attributes: Filename, Software Name, and Vendor. It is optional to specify values for other attributes.
When you add an entry, a unique ID called the Dictionary Identifier is automatically assigned to this entry
For example, configure the following settings in the Software Dictionary - Row Editor table:
If the Inventory scanner finds a file with the following values during the scan: "File Name= MSACCESS.EXE; File Last Modified Time= 1998-30-01 05:30; File Size= 300000", then the following information is stored in the Inventory database:
If you do not specify a value for an attribute, then this attribute is not considered to determine the overriding entry. Also, only the matching attributes are considered to determine the overriding entry. For example, the Configure Dictionary table has the following entries for MS Word:
| Filename | Minimum File Size | Maximum File Size | Software Name | Vendor |
|---|---|---|---|---|
winword.exe |
10000 |
10000 |
Word |
Microsoft |
winword.exe |
0 |
30000 |
Word |
Microsoft |
To determine the overriding entry, only the maximum file size value is considered. Consequently, the second entry with 30000 maximum file size overrides the first entry.
(Optional) Select the Key Identifier check box for this entry.
For example, the Software Dictionary table has the following entries for MS Word:
If the key identifier has not been defined, the software information for MS Word might be selected from anyone of the above entries.
To ensure that the information from the identifier corresponding to "Winword.exe" is selected, select Key Identifier for "Winword.exe." If you select "Winword.exe" as the key identifier in the Configure Software Dictionary table, the Inventory scanner stores the information related to winword.exe into the Inventory database.
IMPORTANT: You can delete only the non-inherited entries.
In the Software Dictionary table, double-click the entry whose values you want to modify.
You can modify only one entry at a time.
HINT: You can also invoke the Row Editor dialog box by selecting the entry you want to modify and pressing either one of the keys: Enter, Spacebar, or F2.
Modify the values.
You cannot modify the values of the Dictionary Identifier and Filename attributes.
Click OK.
IMPORTANT: You cannot modify the values of an inherited rule. Also, modifying a default predefined rule creates a new user-defined rule.
In the Software Dictionary table, select the corresponding entry for the software that must be excluded from the Inventory scan.
Click Ignore Software located in the Add To pane.
The entry is added to the Ignore Software table in Software Scanning Filters - Software.
The "Report Files with These File Extensions As Unidentified Software" rule allows you to configure file extension of files that must be reported as unidentified software.
To configure the rule:
Click Edit Table.
The "Configure File Extensions to Report Files as Unidentified Software" table is displayed.

Click Insert to add a new row.
In the Pattern Type drop-down list, select Expandable expression or Regular expression.
Specify a file extension.
Click OK.
For example, if you want the Inventory scanner to report the software with the "exe" extension as Unidentified software, configure the following settings in the table:
IMPORTANT: The table might contain inherited rules. You can edit or delete these rules only in the software dictionary of the inventory server configured in the Dictionary Update policy. These rules are displayed in dark gray color if you are accessing the software dictionary of ZENworks 6.5 SP1 or later Inventory server.
To delete an entry from the table, select the entry and click Delete. You can delete only the non-inherited entries.
The "Manage Unidentified Software" rule allows you to include or exclude the unidentified software from the inventory scan.
To configure this rule:
Click Edit Table.
The Manage Unidentified Software table is displayed.
IMPORTANT: The table might contain inherited rules. You can edit or delete these rules only in the software dictionary of the inventory server configured in the Dictionary Update policy. These rules are displayed in dark gray color if you are accessing the software dictionary of ZENworks 6.5 SP1 or later Inventory server.
In the Manage Unidentified Software table, you can perform the following operations:
Click OK.
If you want unidentified software to be reported as a known software in subsequent scans, do the following:
Select the software entry in the table.
Click Software Dictionary located in the Add To pane.
The entry is automatically added to the Software Dictionary table.
If you want unidentified software not to be reported in subsequent scans, do the following:
Select the software entry in the table.
Click Ignore Files located in the Add To pane.
The entry is automatically added to the table in Software Scanning Filters - Files.
The "Report Multiple Software Versions" rule allows you to specify the software for which the Inventory scanner must report multiple versions installed on the inventoried workstation.
By default, the Inventory scanner scans for the highest version of the software installed on the inventoried workstation.
To configure this rule:
Click Edit Table.
The Report Multiple Software Versions dialog box is displayed.

If you want the Inventory scanner to report all versions of the software installed on the inventoried workstations, configure a rule in the Report All Software Versions table.
In the Report All Software Versions table, click Insert to add a new row.
In the Software Name Pattern Type drop-down list, select Expandable expression or Regular expression.
Specify a software name.
(Optional) In the Vendor Pattern Type drop-down list, select Expandable expression or Regular expression.
(Optional) Specify a vendor name.
For example, if you want the Inventory scanner to report all versions of the Adobe Acrobat Reader installed on the inventoried workstation, configure the following settings in the table:
If the inventoried workstation has Acrobat Reader versions 5.0 and 6.0 installed, the Inventory scanner reports both versions of Acrobat Reader (5.0 and 6.0).
IMPORTANT: The table might contain inherited rules. You can edit or delete these rules only in the software dictionary of the inventory server configured in the Dictionary Update policy. These rules are displayed in dark gray color if you are accessing the software dictionary of ZENworks 6.5 SP1 or later Inventory server.
To delete an entry from the table, select the entry and click delete. You can delete only the non-inherited entries.
If you want the Inventory scanner to report only the highest version of the software installed on the inventoried workstations, configure a rule in the Report Only Maximum Software Version table.
In the Report Only Maximum Software Version table, click Insert to add a new row.
In the Software Name Pattern Type drop-down list, select Expandable expression or Regular expression.
Specify a software name.
(Optional) In the Vendor Pattern Type drop-down list, select Expandable expression or Regular expression.
(Optional) Specify a vendor name.
For example, if you want the Inventory scanner to report only the highest version of the Adobe Acrobat Reader installed on the inventoried workstation, configure the following settings in the table:
If the inventoried workstation has Adobe Acrobat Reader versions 4.0 and 5.0 installed, then the Inventory scanner reports only Adobe Acrobat Reader 5.0.
IMPORTANT: The table might contain inherited rules. You can edit or delete these rules only in the software dictionary of the inventory server configured in the Dictionary Update policy. These rules are displayed in dark gray color if you are accessing the software dictionary of ZENworks 6.5 SP1 or later Inventory server.
To delete an entry from the table, select the entry and click delete. You can delete only the non-inherited entries.
Click OK.
By default, the scanner reports only the highest version of the software installed. If a rule in Report All Software Versions conflicts with a rule in Report Only Maximum Software Version, then the rule in Report Only Maximum Software Version overrides the rule of Report All Software Versions.
For example, if you want the Inventory scanner to report all versions of Microsoft software except for Microsoft Office, and also report only the highest version of Microsoft Office installed, configure the following filters as shown below:
Report All Software Versions: Configure the following settings:
Report Only Maximum Version: Configure the following settings:
The "Report Disk Space Used by File Extensions" rule allows you to specify the file extension of the files whose total disk usage you want to scan.
To configure this rule:
Click Edit Table.
The Disk Usage - File Extensions table is displayed.

Click Insert to add a new row.
In the Pattern Type drop-down list, select Expandable expression or Regular expression.
Specify a file extension.
Click OK.
For example, if you want the Inventory scanner to scan for disk usage of all files with extension ".pif," configure the following settings in the Disk Usage - File Extensions table:
The Inventory scanner scans and stores only the total disk usage for all files with extension ".pif" in the Inventory database.
IMPORTANT: The table might contain inherited rules. You can edit or delete these rules only in the software dictionary of the inventory server configured in the Dictionary Update policy. These rules are displayed in dark gray color if you are accessing the software dictionary of ZENworks 6.5 SP1 or later Inventory server.
To delete an entry from the Disk Usage - File Extensions table, select the entry and click Delete. You can delete only the non-inherited entries.
The "Drives and Directories" filter the allows you to control the scanning for software files located in specified drives and directories.
To configure this filter:
Click Edit Table.
The Software Scan - Drive and Directory Filters dialog box is displayed.

Configure the following filters:
By default, the Inventory scanner scans all directories on the inventoried workstations. If you have configured a rule that ignores all directories during a scan by using the Ignore Directories filter, but now want to include a specific directory in a scan, you can identify the specific directory using the Scan Directories filter. The settings of the Scan Directories filter overrides the settings of the Ignore Directories and Ignore Drives filters.
For example, if you want the Inventory scanner to ignore all files and directories in C: except for the c:\program files directory on Windows inventoried workstations, configure the following filters as shown below:
Click OK.
The "Ignore Drives" filter allows you to specify the drives that should not be scanned for on the inventoried workstations.
By default, the Inventory scanner scans all drives.
To configure this filter:
In the Ignore Drives table, click Insert to add a new row.
In the Pattern Type drop-down list, select System expandable expression, Expandable expression, or Regular expression.
(Conditional) If you select System expandable expression as the pattern type, then select NetWare or Windows in the Platform drop-down list, depending on the operating system of the inventoried workstations.
IMPORTANT: If you select Expandable expression or Regular expression as the pattern type, the corresponding value in the Platform column automatically changes to "Any." You cannot change the value.
Specify a drive name.
For example, if you want the Inventory scanner not to scan the files in C drive on all the Windows inventoried workstations, configure the following settings in the Ignore Drives table:
The Inventory scanner does not scan the files in the C drive.
IMPORTANT: The table might contain inherited rules. You can edit or delete these rules only in the software dictionary of the inventory server configured in the Dictionary Update policy. These rules are displayed in dark gray color if you are accessing the software dictionary of ZENworks 6.5 SP1 or later Inventory server.
To delete an entry from the Ignore Drives table, select the entry and click Delete. You can delete only the non-inherited entries.
The "Scan Drives" filter allows you to specify the drives that should be scanned for at the inventoried workstations.
To configure this filter:
In the Scan Drives table, click Insert to add a new row.
In the Pattern Type drop-down list, select System expandable expression, Expandable expression, or Regular expression.
(Conditional) If you select System expandable expression as the pattern type, then select NetWare or Windows in the Platform drop-down list, depending on the operating system of the inventoried workstations.
IMPORTANT: If you select Expandable expression or Regular expression as the pattern type, the corresponding value in the Platform column automatically changes to "Any." You cannot change the value.
Specify a drive name.
For example, if you want the Inventory scanner to scan for files in the C drive on all the Windows inventoried workstations, configure the following settings in the Scan Drives table:
You must also configure the following settings in the Ignore Drives table:
The Inventory scanner scans only the files in the C drive for the software information.
IMPORTANT: The table might contain inherited rules. You can edit or delete these rules only in the software dictionary of the inventory server configured in the Dictionary Update policy. These rules are displayed in dark gray color if you are accessing the software dictionary of ZENworks 6.5 SP1 or later Inventory server.
To delete an entry from the Scan Drives table, select the entry and click Delete. You can delete only the non-inherited entries.
IMPORTANT: By default, the Inventory scanner scans all drives on the inventoried workstations. If you have configured all drives to be ignored during a scan by using the Ignore Drives filter, but now want to include a specific drive in a scan, you can identify the specific drive using the Scan Drives filter. The settings of the Scan Drives filter override the settings of the Ignore Drives filter.
The "Ignore Directories" filter allows you to specify the directories that should not be scanned for at the inventoried workstations.
By default, the Inventory scanner scans all directories.
To configure this filter:
In the Ignore Directories table, click Insert to add a new row.
In the Pattern Type drop-down list, select System expandable expression, Expandable expression, or Regular expression.
(Conditional) If you select System expandable expression as the pattern type, then select NetWare or Windows in the Platform drop-down list, depending on the operating system of the inventoried workstations.
IMPORTANT: If you select Expandable expression or Regular expression as the pattern type, the corresponding value in the Platform column automatically changes to "Any." You cannot change the value.
Specify a directory name.
For example, if you do not want the Inventory scanner to scan the files in the c:\program files directory on all the Windows inventoried workstations, configure the following settings in the Ignore Directories table:
The Inventory scanner does not scan for the files in c:\program files.
IMPORTANT: The table might contain inherited rules. You can edit or delete these rules only in the software dictionary of the inventory server configured in the Dictionary Update policy. These rules are displayed in dark gray color if you are accessing the software dictionary of ZENworks 6.5 SP1 or later Inventory server.
To delete an entry from the Ignore Directories table, select the entry and click Delete. You can delete only the non-inherited entries.
The "Scan Directories" filter allows you to specify the directories that should be scanned for at the inventoried workstations.
To configure this filter:
In the Scan Directories table, click Insert to add a new row.
In the Pattern Type drop-down list, select System expandable expression, Expandable expression, or Regular expression.
(Conditional) If you select System expandable expression as the pattern type, then select NetWare or Windows in the Platform drop-down list, depending on the operating system of the inventoried workstations.
IMPORTANT: If you select Expandable expression or Regular expression as the pattern type, the corresponding value in the Platform column automatically changes to "Any." You cannot change the value.
Specify a directory name.
For example, if you want the Inventory scanner to scan for files in the c:\program files directory on all the Windows inventoried workstations, configure the following settings in the Scan Directories table:
You must also configure the following settings in the Ignore Directories table:
The Inventory scanner scans only the files in c:\program files for software information.
IMPORTANT: The table might contain inherited rules. You can edit or delete these rules only in the software dictionary of the inventory server configured in the Dictionary Update policy. These rules are displayed in dark gray color if you are accessing the software dictionary of ZENworks 6.5 SP1 or later Inventory server.
To delete an entry from the Scan Directories table, select the entry and click Delete. You can delete only the non-inherited entries.
The "File Extensions" filter allows you to control scanning for software files with a specified extension.
To configure this filter:
Click Edit Table.
The Software Scan - File Extensions Filters dialog box is displayed.

Configure the following filters:
Click OK.
The "Ignore File Extensions" filter allows you to specify the file extensions that should not be scanned for at the inventoried workstations.
To configure this filter:
In the Ignore File Extensions table, click Insert to add a new row.
In the Pattern Type drop-down list, select Expandable expression or Regular expression.
Specify a file extension.
For example, if you do not want the Inventory scanner to scan for files whose extension begins with ".ex", configure the following settings in the Ignore File Extensions table:
The Inventory scanner does not scan for the files whose extension begin with ".ex." For example, .ex1, .ex2, .exe, and exec.
IMPORTANT: The table might contain inherited rules. You can edit or delete these rules only in the software dictionary of the inventory server configured in the Dictionary Update policy. These rules are displayed in dark gray color if you are accessing the software dictionary of ZENworks 6.5 SP1 or later Inventory server.
To delete an entry from the Ignore File Extensions table, select the entry and click Delete. You can delete only the non-inherited entries.
The "Scan File Extensions" filter allows you to specify the file extensions that should be scanned for at the inventoried workstations.
If you have excluded file extensions from scanning by using the Ignore File Extensions filter, but now want to include a specific file extension in the scan, you can identify the specific file extension using the Scan File Extensions filter. The settings of the Scan File Extensions filter override the settings of the Ignore File Extensions filter.
To configure this filter:
In the Scan File Extensions table, click Insert to add a new row.
In the Pattern Type drop-down list, select Expandable expression or Regular expression.
Specify a file extension.
For example, if you want the Inventory scanner to scan for all files with a ".exe" extension, configure the following settings in the Scan File Extension table:
The Inventory scanner scans and stores only the files with extension ".exe" in the Inventory database.
IMPORTANT: The table might contain inherited rules. You can edit or delete these rules only in the software dictionary of the inventory server configured in the Dictionary Update policy. These rules are displayed in dark gray color if you are accessing the software dictionary of ZENworks 6.5 SP1 or later Inventory server.
To delete an entry from the Scan File Extensions table, select the entry and click Delete. You can delete only the non-inherited entries.
The "Files" filter allows you to control scanning for specified files.
To configure this filter:
Click Edit Table.
The Software Scan - Ignore Files table is displayed.

Click Insert to add a new row.
In the Pattern Type drop-down list, select System expandable expression, Expandable expression, or Regular expression.
(Conditional) If you select System expandable expression as the pattern type, then select NetWare or Windows in the Platform drop-down list, depending on the operating system of the inventoried workstations.
IMPORTANT: If you select Expandable expression or Regular expression as the pattern type, the corresponding value in the Platform column is automatically changed to "Any." You cannot change the value.
Specify a filename.
Click OK.
For example, if you want the Inventory scanner to scan notepad.exe on all the Windows inventoried workstations, configure the following settings:
This table also displays files that are added from the Manage Unidentified Software table.
IMPORTANT: The table might contain inherited rules. You can edit or delete these rules only in the software dictionary of the inventory server configured in the Dictionary Update policy. These rules are displayed in dark gray color if you are accessing the software dictionary of ZENworks 6.5 SP1 or later Inventory server.
You can also perform the following operations in the Software Scan - File Filters table:
The "Software" filter allows you to configure software to be excluded during the Inventory scan.
To configure this filter:
Click Edit Table.
The Software Scan - Ignore Software table is displayed.

You can add entries to the Ignore Software table either manually or automatically.
For example, if you do not want the Inventory scanner to scan for the Adobe products, configure the following settings:
The Inventory scanner does not report the software that has names beginning with "Adobe."

IMPORTANT: The table might contain inherited rules. You can edit or delete these rules only in the software dictionary of the inventory server configured in the Dictionary Update policy. These rules are displayed in dark gray color if you are accessing the software dictionary of ZENworks 6.5 SP1 or later Inventory server.
You can also perform the following operations in the Software Scan - Ignore Software table:
The "Drives and Directories" filter the allows you to configure drives and directories to be included or excluded during the Inventory disk usage scanning.
To configure this filter:
Click Edit Table.
The Disk Usage Scan - Drive and Directory Filters dialog box is displayed.

Configure the following filters:
By default, the Inventory scanner scans the disk usage of all directories on the inventoried workstations. If you have configured all directories to be ignored during a disk usage scan using the Ignore Directories filter, but now want to include a specific directory in scan, identify the specific directory in the Scan Directories filter. The settings of the Scan Directories filter override the settings of the Ignore Directories and Ignore Drives filters.
For example, if you want the Inventory scanner to ignore the disk usage of all files and directories in C: except for the c:\program files directory on Windows inventoried workstations, configure the following filters as shown below:
Click OK.
The "Ignore Drives" filter allows you to specify the drives that should not be scanned for disk usage at the inventoried workstations.
By default, the Inventory scanner scans all drives.
To configure the "Ignore Drives" filter:
In the Ignore Drives table, click Insert to add a new row.
In the Pattern Type drop-down list, select System expandable expression, Expandable expression, or Regular expression.
(Conditional) If you select System expandable expression as the pattern type, then select NetWare or Windows in the Platform drop-down list, depending on the operating system of the inventoried workstations.
IMPORTANT: If you select Expandable expression or Regular expression as the pattern type, the corresponding value in the Platform column automatically changes to "Any." You cannot change the value.
Specify a drive name.
For example, if you want the Inventory scanner not to scan for the disk usage of C drive on all the Windows* inventoried workstations, configure the following settings in the Ignore Drives table:
The Inventory scanner does not scan the disk usage of files on the C drive.
IMPORTANT: The table might contain inherited rules. You can edit or delete these rules only in the software dictionary of the inventory server configured in the Dictionary Update policy. These rules are displayed in dark gray color if you are accessing the software dictionary of ZENworks 6.5 SP1 or later Inventory server.
To delete an entry from the Ignore Drives table, select the entry and click Delete. You can delete only the non-inherited entries.
The "Scan Drives" filter allows you to specify the drives whose disk usage should be scanned for at the inventoried workstations.
To configure the "Scan Drives" filter:
In the Scan Drives table, click Insert to add a new row.
In the Pattern Type drop-down list, select System expandable expression, Expandable expression, or Regular expression.
(Conditional) If you select System expandable expression as the pattern type, then select NetWare or Windows in the Platform drop-down list, depending on the operating system of the inventoried workstations.
IMPORTANT: If you select Expandable expression or Regular expression as the pattern type, the corresponding value in the Platform column automatically changes to "Any." You cannot change the value.
Specify a drive name.
For example, if you want the Inventory scanner to scan for the disk usage of C drive on all the Windows inventoried workstations, configure the following settings in the Scan Drives table:
You must also configure the following settings in the Ignore Drives table:
The Inventory scanner scans and stores the disk usage of the files in the C drive into the Inventory database.
IMPORTANT: The table might contain inherited rules. You can edit or delete these rules only in the software dictionary of the inventory server configured in the Dictionary Update policy. These rules are displayed in dark gray color if you are accessing the software dictionary of ZENworks 6.5 SP1 or later Inventory server.
To delete an entry from the Scan Drives table, select the entry and click Delete. You can delete only the non-inherited entries.
IMPORTANT: By default, the Inventory scanner scans the disk usage of all drives on the inventoried workstations. If you have configured all drives to be ignored during a disk usage scan using the Ignore Drives filter, but now want to include a specific drive in the scan, identify the specific drive in the Scan Drives filter. The settings of the Scan Drives filter override the settings of the Ignore Drives filter.
The "Ignore Directories" filter allows you to specify the directories whose disk usage should not be scanned for at the inventoried workstations.
By default, the Inventory scanner scans all directories.
To configure the "Ignore Directories" filter:
In the Ignore Directories table, click Insert to add a new row.
In the Pattern Type drop-down list, select System expandable expression, Expandable expression, or Regular expression.
(Conditional) If you select System expandable expression as the pattern type, then select NetWare or Windows in the Platform drop-down list, depending on the operating system of the inventoried workstations.
IMPORTANT: If you select Expandable expression or Regular expression as the pattern type, the corresponding value in the Platform column automatically changes to "Any." You cannot change the value.
Specify a directory name.
For example, if you want the Inventory scanner not to scan for the disk usage of the c:\program files directory on all the Windows inventoried workstations, configure the following settings in the Ignore Directories table:
The Inventory scanner does not scan for the disk usage of c:\program files.
IMPORTANT: The table might contain inherited rules. You can edit or delete these rules only in the software dictionary of the inventory server configured in the Dictionary Update policy. These rules are displayed in dark gray color if you are accessing the software dictionary of ZENworks 6.5 SP1 or later Inventory server.
To delete an entry from the Ignore Directories table, select the entry and click Delete. You can delete only the non-inherited entries.
The "Scan Directories" filter allows you to specify the directories whose disk usage should be scanned for at the inventoried workstations.
To configure the "Scan Directories" filter:
In the Scan Directories table, click Insert to add a new row.
In the Pattern Type drop-down list, select System expandable expression, Expandable expression, or Regular expression.
(Conditional) If you select System expandable expression as the pattern type, then select NetWare or Windows in the Platform drop-down list, depending on the operating system of the inventoried workstations.
IMPORTANT: If you select Expandable expression or Regular expression as the pattern type, the corresponding value in the Platform column automatically changes to "Any." You cannot change the value.
Specify a directory name.
For example, if you want the Inventory scanner to scan for disk usage of the c:\program files directory on all the Windows inventoried workstations, configure the following settings in the Scan Directories table:
You must also configure the following settings in the Ignore Directories table:
The Inventory scanner scans and stores only disk usage of files in c:\program files into the Inventory database.
IMPORTANT: The table might contain inherited rules. You can edit or delete these rules only in the software dictionary of the inventory server configured in the Dictionary Update policy. These rules are displayed in dark gray color if you are accessing the software dictionary of ZENworks 6.5 SP1 or later Inventory server.
To delete an entry from the Scan Directories table, select the entry and click Delete. You can delete only the non-inherited entries.
The "Files" filter allows you to configure files to be excluded during the Inventory disk usage scanning.
To configure this filter:
Click Edit Table
The Disk Usage Scan - Ignore Files dialog box is displayed.

Click Insert to add a new row.
In the Pattern Type drop-down list, select System expandable expression, Expandable expression, or Regular expression.
(Conditional) If you select System expandable expression as the pattern type, then select NetWare or Windows in the Platform drop-down list, depending on the operating system of the inventoried serves.
IMPORTANT: If you select Expandable expression or Regular expression as the pattern type, the corresponding value in the Platform column automatically changes to "Any." You cannot change the value.
Specify a file.
Click OK.
For example, if you want the Inventory scanner to scan for disk usage of all files with extension ".exe" except msoffice.exe, configure the following rules as shown below:
Disk Usage Scan - Ignore Files: Configure the following settings:
Report Disk Space used by file extensions: Configure the following settings:
IMPORTANT: The table might contain inherited rules. You can edit or delete these rules only in the software dictionary of the inventory server configured in the Dictionary Update policy. These rules are displayed in dark gray color if you are accessing the software dictionary of ZENworks 6.5 SP1 or later Inventory server.
To delete an entry from the table, select the entry and click Delete. You can delete only the non-inherited entries.
The "Vendor Name Aliases" rule allows you to configure aliases for vendor names.
Click Edit Table.
The Vendor Name Aliases table is displayed.

Click Insert to add a new row.
In the Pattern Type drop-down list, select Expandable expression or Regular expression.
Specify an alias pattern.
Specify an alias.
Click OK.
For example, if you want the Inventory scanner to report all instances of the vendor name beginning with "Microsoft" as "Microsoft Corporation" in the Inventory database, configure the following settings:
If the Inventory scanner reports Microsoft, Microsoft Inc., or Microsoft Inc. Corporation vendor names during the scan, then the name of the vendor beginning with "Microsoft" is stored as "Microsoft Corporation" in the Inventory database.
IMPORTANT: The table might contain inherited rules. You can edit or delete these rules only in the software dictionary of the inventory server configured in the Dictionary Update policy. These rules are displayed in dark gray color if you are accessing the software dictionary of ZENworks 6.5 SP1 or later Inventory server.
You can also perform the following operations in the Vendor Name Aliases table:
The "Software Name Aliases" rule allows you to configure aliases for software names.
Click Edit Table.
The Software Name Aliases table is displayed.

Click Insert to add a new row.
In the Pattern Type drop-down list, select Expandable expression or Regular expression.
Specify an alias pattern.
Specify an alias.
Click OK.
For example, if you want the Inventory scanner to report all instances of the product name "WinZip" as "WinZip Application" in the Inventory database, configure the following settings:
If the Inventory scanner scans the WinZip, WinZip Executables, or WinZip Applications product names, then the name of the software that exactly matches "WinZip" is stored as "WinZip Application" in the Inventory database. The remaining software names are reported as scanned.
IMPORTANT: The table might contain inherited rules. You can edit or delete these rules only in the software dictionary of the inventory server configured in the Dictionary Update policy. These rules are displayed in dark gray color if you are accessing the software dictionary of ZENworks 6.5 SP1 or later Inventory server.
You can also perform the following operations in the Software Name Aliases table:
The "Reconcile Software" rule allows you to associate the software identified through Add/Remove Programs or the MSI, with an appropriate software and vendor identified and configured through the ZENworks software dictionary. The association might be necessary because the software entries in Add/Remove Programs or the MSI might not use the same software name and vendor as configured in the ZENworks software dictionary.
To configure the rule:
Click Edit Table.
The Reconcile Software table is displayed.
By default, the Reconcile Software table displays predefined mapping of software in the Add/Remove Programs or MSI with the software configured in the software dictionary. It also displays the Add/Remove Programs or MSI software identified during the last scan for which you can configure software and vendor names. This table has the following columns:
You cannot edit the values of this attribute.
The Displayed ARP/MSI Software name shows the software identified through Add/Remove Programs or the MSI and stored in the Inventory database.
You cannot edit the values of this attribute.
IMPORTANT: The table might contain inherited rules. You can edit or delete these rules only in the software dictionary of the inventory server configured in the Dictionary Update policy. These rules are displayed in dark gray color if you are accessing the software dictionary of ZENworks 6.5 SP1 or later Inventory server.
To reconcile software, do the following in this table:
You can also perform the following operations in the Reconcile Software table:
You can sort the entries in the table by one, two, or three columns.
Click Sort.
The Sort dialog box is displayed.
In the Sort by drop-down list, select the table column by which you want to sort the entries.
Select Ascending or Descending.
(Optional) To sort by either two or three columns, configure the Then by drop-down lists and select Ascending or Descending.
Click OK
Click Filter.
The Filter dialog box is displayed.
In the Filter dialog box, do the following to create a query:
Select an attribute.
Select an operator. The operators displayed depend on the attribute you select in Step 2a.
Type a value.
(Optional) To create an advanced query, select one of the following logical operators and define the query:
Click OK.
After applying the filter, the table list displays only the resulting entries. To clear the filter:
Use the Refresh option if you want to reapply the sort or filter operations. To refresh entries in the table, either click Refresh or press F5.
IMPORTANT: The Refresh button is displayed only when you apply sort or filter operations to the table.
You can disable the software scanning for all software except for the following:
To disable the file scanning, review the following sections:
In ConsoleOne, right-click the Inventory Service Object, click Properties.
Click the Software Inventory Configuration tab, then click the Software Dictionary sub-option.
Click the Edit Table button of the "Scan as Unidentified Software" rule.
By default, the table has an entry with the EXE file extension. Delete the entry.
Click OK.
Click Apply.
In the Software Inventory Configuration tab, click the Disk Usage Scanning sub-option.
Click the Edit Table button of the "Include Local File Extensions" rule.
By default, the table has entries with the EXE, DLL, MP3, and JPEG file extensions. Delete all entries.
Click OK.
Click Apply, then click Close.
In ConsoleOne, right-click the Inventory Service Object, click Properties.
Click the Software Inventory Configuration tab.
The Software Configuration page is displayed by default.
Select the "Ignore Default File-Software Mapping Rules" check box.
Click the Edit Table button of the "Report Files with These File Extensions As Unidentified Software" rule.
By default, the table has an entry with the EXE file extension. Delete the entry.
Click OK.
Click Apply, then click Close.
When you deploy the software dictionary for the first time, the default dictionary settings will be effective and the Inventory scanner will report the following information:
This scan results in storing huge amount of irrelevant information in the Inventory database. It also degrades the performance of Storer and all ConsoleOne Inventory utilities such as Query, Reporting, etc.
To avoid these problems, we recommend you to fine tune the software dictionary according to your requirements before deploying it in your enterprise. Do the following to fine tune the software dictionary:
Deploy a small representative set of inventoried workstations in the test lab.
NOTE: This representative set should typically represent all sections or departments of your enterprise that you want to collect inventory for.
Attach these inventoried workstations to a Standalone Inventory Server, which is also deployed in the test lab.
In addition to defaults that are listed in the table of the Scan as Unidentified Software rule, you may want to scan for additional file extensions and report them as identified software. These could be extensions of application files like DLLs, etc.
Schedule the scan and wait till the inventory information is stored into the Inventory database.
Re-configure the software dictionary based on the inventory information that is available in the database to resolve the above discussed problems:
UnIdentified Software: Based on the Scan as Unidentified Software settings, all the information related to the unidentified software can be viewed in the Add Unidentified Software to Dictionary table.
The result will contain the following:
You must first add these files to the software dictionary using the "Software Dictionary" button (located in the Add Unidentified Software to Dictionary table). And then remove these settings from the Scan as Unidentified Software rule.
NOTE: If you want to add these files to be reported as Unidentified later, you must again add these files to the Scan as Unidentified Software rule.
The effectiveness of this exercise is based on the following assumptions:
Multiple instances of Software on the same inventoried workstation: For an inventoried workstation, the same software can be reported twice if one entry is reported from the Add Remove Program scanning or the MSI scanning, and the other is reported based on the software dictionary configuration. The Edit Add-Remove Software rule contains default configurations to merge these two entries but this may not be complete. In order to resolve this problem, you must manually configure the Edit Add-Remove Software rule.
Redundant drives and directories that do not contain software: Configure the rules in Software Scanning page and the Disk Usage Scanning pages of the software dictionary to eliminate these drives and directories from scan. For more information about the software dictionary rules, see Configuring the ZENworks 6.5 SP1 or Later Software Dictionary Rules.
Re-scan all the inventoried workstations.
After the inventory information is stored in the Inventory database, you could notice that all the entries that you marked for dictionary during the earlier scan would be scanned and reported as a software.
Repeat Step 3 through Step 7 till you fine tune the dictionary according to your requirements.
When you deploy the software dictionary for the first time, the default dictionary settings will be effective and the Inventory scanner will report the following information:
This scan results in storing huge amount of irrelevant information in the Inventory database. It also degrades the performance of Storer and all ConsoleOne Inventory utilities such as Query, Reporting, etc.
To avoid these problems, we recommend you to fine tune the software dictionary according to your requirements before deploying it in your enterprise. Do the following to fine tune the software dictionary:
Deploy a small representative set of inventoried workstations in the test lab.
NOTE: This representative set should typically represent all sections or departments of your enterprise that you want to collect inventory for.
Attach these inventoried workstations to a Standalone Inventory Server, which is also deployed in the test lab.
In addition to defaults that are listed in the table of the Report Files with These File Extensions As Unidentified Software rule, you may want to scan for additional file extensions and report them as identified software. These could be extensions of application files like DLLs, etc.
Schedule the scan and wait till the inventory information is stored into the Inventory database.
Re-configure the software dictionary based on the inventory information that is available in the database to resolve the above discussed problems:
UnIdentified Software: Based on the Report Files with These File Extensions As Unidentified Software settings, all the information related to the unidentified software can be viewed in the Manage Unidentified Software table.
The result will contain the following:
Perform the following tasks in the Manage Unidentified Software table:
The effectiveness of this exercise is based on the following assumptions:
Multiple instances of Software on the same inventoried workstation: For an inventoried workstation, the same software can be reported twice if one entry is reported from the Add Remove Program scanning or the MSI scanning, and the other is reported based on the software dictionary configuration. The Reconcile Software rule contains default configurations to merge these two entries but this may not be complete. In order to resolve this problem, you must manually configure the Edit Add-Remove Software rule.
Redundant drives and directories that do not contain software: Configure the rules in Software Scanning page and the Disk Usage Scanning pages of the software dictionary to eliminate these drives and directories from scan. For more information about the software dictionary rules, see Step 3.
Re-scan all the inventoried workstations.
After the inventory information is stored in the Inventory database, you could notice that all the entries that you marked for dictionary during the earlier scan would be scanned and reported as a software.
Repeat Step 3 through Step 7 till you fine tune the dictionary according to your requirements.
To view the software inventory information of an inventoried workstation in the Inventory Summary:
Configure the Inventory database. For more information on how to configure the Inventory database, see Configuring the Inventory Database.
Right-click an inventoried workstation object, click Actions, then click Inventory.
In the Summary dialog box, click Inventory Information > Hardware/Software Inventory > Software > Application Vendors to view the software inventory information.
On choosing Application Vendor, a list of Software Group and Software of the vendor are displayed. Software Group can contain software patch and representative file information of the group. Software can contain software patch and representative file information of the product.
For more information, see Viewing the Inventory Summary of an Inventoried Workstation.
You can now generate the following Software Inventory reports:
For more information about each report, see Types of Inventory Reports.